Skip to content
    • info@quanlydoanhnghiep.edu.vn
  • Kết nối và chia sẻ cùng chúng tôi
  • Đăng nhập
  • Giỏ hàng / 0 ₫
    • Chưa có sản phẩm trong giỏ hàng.

    • info@quanlydoanhnghiep.edu.vn
HKT ConsultantHKT Consultant
  • Trang chủ
  • Doanh nghiệp học
    • Khởi – Lập nghiệp
      • Khởi nghiệp sáng tạo
      • Lập nghiệp kinh doanh
      • Phát triển doanh nghiệp & quốc tế hóa
    • Quản lý hoạt động sản xuất kinh doanh
      • Quản trị marketing
      • Quản trị thương hiệu
      • Quản trị bán hàng
      • Quản trị bán lẻ
      • Kinh doanh quốc tế
      • Thương mại điện tử
      • Quản trị dự án
      • Quản trị sản xuất
      • Quản trị chất lượng
      • Quản trị logistics
      • Quản trị chuỗi cung ứng
    • Hoạt động quản lý, hỗ trợ và đầu tư
      • Chiến lược doanh nghiệp
      • Quản trị nhân sự
      • Văn hóa doanh nghiệp
      • Hệ thống thông tin
      • Tài chính doanh nghiệp
      • Đầu tư tài chính
      • Thị trường chứng khoán
      • Kế toán doanh nghiệp
      • Quản trị văn phòng
  • Cơ sở lý luận
    • Khoa học quản lý
    • Học thuyết doanh nghiệp
    • Kinh tế vi mô
  • Phương pháp nghiên cứu
    • Phương pháp định lượng
      • Phương pháp luận
      • Điều tra bảng hỏi
      • Phân tích thống kê & Kinh tế lượng
      • Phân tích văn bản
      • Phân tích tổng hợp
      • Hướng dẫn phần mềm thống kê
        • Sử dụng phần mềm STATA
        • Sử dụng phần mềm SPSS
    • Phương pháp định tính
      • Phương pháp luận
      • Phỏng vấn điều tra
      • Nghiên cứu tính huống – điển hình
      • Nghiên cứu hành động
      • Nghiên cứu nội dung
      • Nghiên cứu thực nghiệm
      • Phương pháp quan sát
      • Hiện tượng học
    • Phương pháp tổng quan
      • Phương pháp luận
      • Các phương pháp tổng quan
  • Giỏ hàng

    Chưa có sản phẩm trong giỏ hàng.

Quản trị dự án

Quản trị dự án là ngành khoa học nghiên cứu về việc lập kế hoạch, tổ chức và quản lý, giám sát quá trình phát triển của dự án nhằm đảm bảo cho dự án hoàn thành đúng thời gian, trong phạm vi ngân sách đã được duyệt, đảm bảo chất lượng, đạt được mục tiêu cụ thể của dự án và các

08
Th1
Tổng quan về quản trị dự án

1. Khái niệm và đặc điểm của dự án Để giúp chúng ta hiểu được dự án là gì, trước hết chúng ta nêu một khái niệm chung về dự án: Dự án là một nỗ lực phức tạp, không thường xuyên, mang tính chất đơn nhất được thực hiện trong điều kiện ràng

15
Th12
Sự cần thiết của hệ thống quản lý danh mục dự án

Có nhiều công ty đồng thời triển khai rất nhiều dự án và nhiều dự án trong số đó thực sự không mấy mang lại hiệu quả. Nhiều nhà quản lý các cấp thường than phiền rằng họ không biết các dự án đang thực hiện xuất phát từ đâu và việc thực hiện

15
Th12
Phân loại và tiêu chuẩn lựa chọn dự án

1. Phân loại dự án Các dự án do công ty tiến hành có nhiều loại. Để thuận tiện cho công tác quản lý và phân bổ hợp lý các nguồn lực khan hiếm cho các dự án có các mức độ ưu tiên khác nhau, cân đối giữa mục tiêu lợi nhuận ngắn

15
Th12
Triển khai hệ thống quản lý danh mục dự án trong doanh nghiệp

Bước 1 : Thành lập uỷ ban dự án Mục tiêu cơ bản của uỷ ban dự án trong công ty là xây dựng và thiết lập định hướng chiến lược cho các dự án. Uỷ ban dự án còn có nhiệm vụ phân bổ nguồn lực cho các dự án để hỗ trợ

15
Th12
Quản lý tổng thể dự án

1. Quản lý tổng thể dự án Khái niệm: Quản lý tổng thể dự án là tất cả các quá trình và hoạt động cần thiết để phát hiện, xác đinh, kết hợp, hợp nhất và phối hợp các quá trình và các hoạt động quản lý dự án. Dự án từ khi bắt

15
Th12
Các mô hình và cơ cấu dự án

1. Các mô hình tổ chức dự án cơ bản Một hệ thống quản lý dự án tạo ra một khuôn khổ để triển khai và thực hiện các hoạt động dự án trong công ty. Một hệ thống quản lý dự án tốt sẽ hài hoà được nhu cầu của dự án và

15
Th12
Các cơ cấu tổ chức dự án

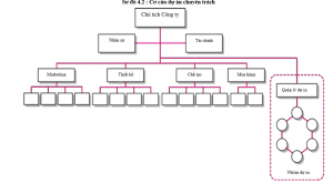
1. Cơ cấu tổ chức dự án dạng ma trận Cơ cấu tổ chức dạng ma trận là một cơ cấu tổ chức lai ghép trong đó cơ cấu quản lý theo chiều ngang của dự án được „lồng ghép‟ vào cơ cấu tổ chức theo chiều dọc của công ty. Trong cơ cấu

15
Th12
Lựa chọn cơ cấu tổ chức dự án phù hợp

Kinh nghiệm thực tế cho thấy rằng sự thành công của dự án có mối liên hệ chặt chế với mức độ tự chủ và trao quyền hạn cho nhà quản lý dự án đối với dự án do anh ta quản lý. Tuy nhiên những nghiên cứu này mới chỉ cho chúng ta

15
Th12
Thu thập yêu cầu và xác định phạm vi dự án

Khái niệm: Quản lý phạm vi dự án bao gồm các quá trình tiến hành nhằm xác định các hoạt động thuộc dự án để thực hiện thành công dự án. Quản lý phạm vi dự án liên quan đến việc xác định những nội dung công việc mà dự án phải tiến hành

15
Th12
Cấu trúc chia nhỏ công việc (WBS)

Khái niệm: Cấu trúc chia nhỏ công việc là quá trình phân chia liên tục các đầu ra và công việc của dự án thành các thành phần nhỏ hơn có thể quản lý được. Cấu trúc chia nhỏ công việc là sự chia nhỏ liên tục theo cấu trúc phân rã một cách

15
Th12
Xác nhận và kiểm soát phạm vi dự án

1. Xác nhận phạm vi Xác nhận phạm vi – hay còn gọi là kiểm tra và thống nhất phạm vi – là quá trình rà xoát lại toàn bộ phạm vi dự án và có được sự chấp thuận chính thức về các đầu ra của dự án. Xác nhận phạm vi bao

15
Th12
Xác định trình tự thực hiện công việc và ước tính các nguồn lực, thời gian thực hiện của dự án

1. Xác định trình tự thực hiện các công việc Các hoạt động của dự án có mối quan hệ phụ thuộc với nhau về trình tự thực hiện tuỳ thuộc vào lô gíc kỹ thuật của công nghệ tạo ra sản phẩm, phụ thuộc vào các quyết định của nhóm dự án, phụ

15
Th12
Phát triển tiến độ dự án

Phát triển tiến độ dự án là quá trình phân tích trình tự thực hiện các công việc, thời gian thực hiện, các yêu cầu về nguồn lực và các ràng buộc về tiến độ để lập tiến độ. Đưa các thông số về công việc, thời gian thực hiện, các nguồn lực vào

15
Th12
Kiểm soát tiến độ dự án

Kiểm soát tiến độ là quá trình theo dõi tiến độ thực tế, phân tích chênh lệch giữa tiến độ thực tế với tiến độ kế hoạch, và thực hiện các biện pháp điều chỉnh phù hợp. Nội dung của kiểm soát tiến độ: Theo dõi tiến độ thực hiện của dự án Xác

15
Th12
Quản lý chi phí dự án

1. Quản lý chi phí dự án Quản lý chi phí dự án là quá trình ước tính, lập kế hoạch và kiểm soát chi phí để đảm bảo dự án có thể hoàn thành trong phạm vi ngân sách cho phép. Quản lý chi phí dự án bao gồm những nội dung sau:

15
Th12
Lập kế hoạch ngân sách dự án và kiểm soát chi phí

1. Lập kế hoạch ngân sách dự án Quá trình lập kế hoạch ngân sách dự án là quá trình ước tính các nguồn lực mà dự án yêu cầu, số lượng của mỗi nguồn lực yêu cầu là bao nhiêu, khi nào yêu cầu các nguồn lực, và chi phí đo bằng tiền

15
Th12

Học thuyết doanh nghiệp
  • Học thuyết ra quyết định (Decision Theory)Học thuyết ra quyết định (Decision Theory)
  • Thuyết cấu trúc tổ chức (Organizational structure theory)Thuyết cấu trúc tổ chức (Organizational structure theory)
  • Học thuyết doanh nghiệp (Theory of the Firm)Học thuyết doanh nghiệp (Theory of the Firm)
  • Thuyết tổ chức học hỏi (Organizational learning theory)Thuyết tổ chức học hỏi (Organizational learning theory)
  • Học thuyết phụ thuộc nguồn lực (Resource dependence theory)Học thuyết phụ thuộc nguồn lực (Resource dependence theory)
  • Thuyết siêu cạnh tranh (hyper-competition theory)Thuyết siêu cạnh tranh (hyper-competition theory)

Kỹ năng mềm
  • Cách viết luận văn đại học, thạc sĩ ngành kinh tế – quản trịCách viết luận văn đại học, thạc sĩ ngành kinh tế – quản trị
  • Cách viết luận án tiến sĩ ngành kinh tế – quản trịCách viết luận án tiến sĩ ngành kinh tế – quản trị
  • Phương pháp nghiên cứu định lượng và thực hành phần mềm (SPSS, Stata, Amos, …)Phương pháp nghiên cứu định lượng và thực hành phần mềm (SPSS, Stata, Amos, …)
  • Phương pháp nghiên cứu định tính (phỏng vấn, case study, thực nghiệm, quan sát …)Phương pháp nghiên cứu định tính (phỏng vấn, case study, thực nghiệm, quan sát …)
  • Học làm Website WordPress chuyên nghiệp, dễ dàng, không codeHọc làm Website WordPress chuyên nghiệp, dễ dàng, không code
  • Cách viết các bài báo khoa học cho các tập san khoa học quốc tếCách viết các bài báo khoa học cho các tập san khoa học quốc tế

Hãy ủng hộ và đồng hành cùng chúng tôi

Cả cuộc đời chúng ta đi tìm chân lý. Liệu khi chân lý ở ngay trước mặt, chúng ta có nhận ra đó là chân lý hay không, vì … đâu biết chân lý là gì và như thế nào. Làm thế nào để quản trị doanh nghiệp một cách khoa học và thành công? … câu hỏi muôn đời của các nhà quản trị.

hotlineTThảo luận đóng góp ý kiến

Tại sao doanh nghiệp tồn tại? Tại sao các doanh nghiệp khác nhau? Tại sao các doanh nghiệp vận hành khác nhau và có hiệu suất khác nhau?

hỗ trợ hkt Chia sẻ có bản quyền

Doanh nghiệp hình thành, vận hành và phát triển như thế nào? Làm thế nào để quản trị điều hành doanh nghiệp một cách khoa học và thành công?

hỗ trợ hkt Đăng ký và likes bài viết, videos

Ủng hộ chúng tôi về tinh thần và bằng những hành động thiết thực và hoàn toàn miễn phí của các bạn trên kênh thông tin của chúng tôi.

Kênh hỗ trợ và tin tức HKT

Giới thiệu Kênh HKT - Hỗ trợ và tin tức
Giới thiệu Cty CP Tư vấn Quản trị HKT

Cấu trúc nội dung Website

Các nội dung quản trị doanh nghiệp
Khởi - lập nghiệp kinh doanh
Khoa học quản lý trong doanh nghiệp
Học thuyết doanh nghiệp

Công ty CP Tư vấn Quản trị HKT

      "Học thức - Kinh nghiệm - Thành công"
- Địa chỉ: Số 10B, ngõ 26, Hồ Tùng Mậu, Q. Cầu Giấy, Hà Nội
- Email: Info@HktConsultant.com

- Điện thoại: 0904 894 728

  • Trang chủ
  • Doanh nghiệp học
    • Khởi – Lập nghiệp
      • Khởi nghiệp sáng tạo
      • Lập nghiệp kinh doanh
      • Phát triển doanh nghiệp & quốc tế hóa
    • Quản lý hoạt động sản xuất kinh doanh
      • Quản trị marketing
      • Quản trị thương hiệu
      • Quản trị bán hàng
      • Quản trị bán lẻ
      • Kinh doanh quốc tế
      • Thương mại điện tử
      • Quản trị dự án
      • Quản trị sản xuất
      • Quản trị chất lượng
      • Quản trị logistics
      • Quản trị chuỗi cung ứng
    • Hoạt động quản lý, hỗ trợ và đầu tư
      • Chiến lược doanh nghiệp
      • Quản trị nhân sự
      • Văn hóa doanh nghiệp
      • Hệ thống thông tin
      • Tài chính doanh nghiệp
      • Đầu tư tài chính
      • Thị trường chứng khoán
      • Kế toán doanh nghiệp
      • Quản trị văn phòng
  • Cơ sở lý luận
    • Khoa học quản lý
    • Học thuyết doanh nghiệp
    • Kinh tế vi mô
  • Phương pháp nghiên cứu
    • Phương pháp định lượng
      • Phương pháp luận
      • Điều tra bảng hỏi
      • Phân tích thống kê & Kinh tế lượng
      • Phân tích văn bản
      • Phân tích tổng hợp
      • Hướng dẫn phần mềm thống kê
        • Sử dụng phần mềm STATA
        • Sử dụng phần mềm SPSS
    • Phương pháp định tính
      • Phương pháp luận
      • Phỏng vấn điều tra
      • Nghiên cứu tính huống – điển hình
      • Nghiên cứu hành động
      • Nghiên cứu nội dung
      • Nghiên cứu thực nghiệm
      • Phương pháp quan sát
      • Hiện tượng học
    • Phương pháp tổng quan
      • Phương pháp luận
      • Các phương pháp tổng quan
  • Giới thiệu

Đăng nhập

Quên mật khẩu?